单极步进电机有一个绕组,每相有一个中心抽头。对于磁场的每个方向,每段绕组都导通。因为在这种布置中可以在不切换电流方向的情况下反转磁极,所以可以使每个绕组的换向电路非常简单。通常,给定一个相,每个绕组的中心抽头是公共的,每相三个引线,典型的两相电机有六个引线。这些两相公共端通常在内部连接,因此电机只有五个外部引线。
双极步进电机每相有一个绕组。要反转磁极,需要反转绕组中的电流。因此,控制电路必须更加复杂。每相有两条引线,没有一条是通用的。
一、如何对电机驱动器进行编程操作,步进电机的工作原理步骤?
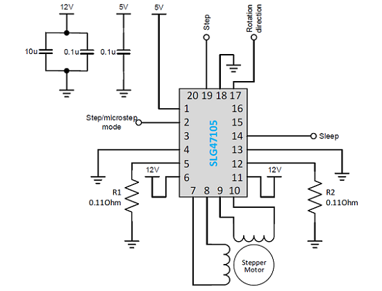
在此项目中,展示了双极步进电机的SLG47105使用示例。由于电流流过整个线圈,双极电机比单极电机具有更大的扭矩。简而言之,SLG47105用作步进电机的驱动器。MCU控制驱动器。在此设计示例中,驱动器有两种模式:整步和1/16步。
二、内部设计结构可以分为几个部分:
-控制步进和微步模式的步进/微步块。在步进模式下,步进输入上的一个脉冲对应于步进电机的一步。在微步模式下,步进输入上的16个脉冲对应于步进电机的一步,因此此模式下的一步分为16个微步,以提高旋转精度;
-在SLG47105中,消隐时间块确定PWM频率和PWM高电平的最短时间。
-电流CMP、DAC_PWM、RegFile和PWM斩波器在外部电阻的帮助下控制两个绕组中的电流并设置正弦电流波形。RegFile包含16个DAC_PWM周期值,对应于正弦波的¼。DAC_PWM块从RegFile中选择值并将该值设置为当前CMP参考。当电流大于所需值时,PWM斩波器将斩波输出电压以降低输出电流。
-PIN逻辑和HV GPO切换当前正弦极性和旋转方向(取决于旋转方向输入引脚状态)。

典型应用电路只需要两个外部电阻用于电流检测

三、该设计具有四个用于电机控制的输入:
1.PIN#2步进/微步模式选择步进电机运行模式。高信号电平=全步操作,低信号电平=1/16步操作。
2.PIN#14睡眠禁用驱动程序。高信号电平=睡眠,低信号电平=活动模式。
3.PIN#17旋转方向改变电机旋转方向。高=正向,低=反向。
4.PIN#19 Step使用此输入,电机在每个上升沿旋转一步或1/16步。

